



花开香自来
2014年5月,国家教育行政学院第42期高校中青年干部培训班成员参观成都职业技术学院,观摩“成都创业学院”并与创业学生团队交流;6月,中央电视台纪录频道《暴走吧,大学生》栏目入驻成都职业技术学院“成都创业学院”一周,专访创业学院“半夏科技”创业团队;9月,四川省大学生创新创业教育师资培训班将调研“成都创业学院”创业工作作为学习内容,省内107所高校就业创业工作部门负责人来到成都职业技术学院,听取学院创业负责人题为《服务成都创业青年 助推地方经济发展》的专题报告,并与入驻“成都创业学院”的学生创业团队代表分组座谈。10月18日-19日,创新发展高等职业教育暨全国高职高专校长联席会议2014年年会在江苏召开。成都职业技术学院提交的案例,从来自全国183所高校推选的400余个案例中脱颖而出,被评为“2014年年会成果展优秀案例”20所获奖院校之一。该案例正是“成都创业学院”报送的《服务地方青年,助推地方经济发展》。
在半年时间里,成都职业技术学院的“成都创业学院”吸引了全省以及全国高职院校培训班、中央级媒体的关注,我们不禁要问,成都职业技术学院的“成都创业学院”为学生提供了一个怎样的创业平台?又进行了怎样的创新创业教育实践?为何在短短的3年时间,就取得了如此辉煌的成绩?
高楼平地起
早在2003年,成都职业技术学院以汤勇老师为首的一些老师们就开始了“小本创业”的教学尝试,积累了一些经验;随后几年,学院陆续接受并在一定范围内开设了联合国国际劳工组织SIYB、KYB、GBO等项目,和劳工组织建立了良好的合作关系;在开放式接纳各种创新创业教育模式后,成都职业技术学院结合自身的地理优势和先期实践,提出了成立“成都创业学院”的构想,旨在融合政府、行业、企业、学校等参与主导,整合社会资源,合力打造一个集创业教育、实践、服务、孵化等功能于一体的青年创业综合服务体。
2011年12月,成都市召开会议,决定以成都职业技术学院为基础成立“成都创业学院”,明确要求成都职业技术学院作为打破现有“园区、社区、校区”创业工作瓶颈的先锋,通过创新教育模式,实现机制体制创新,以校区体制机制改革为抓手,为成都市解决就业创业问题作出积极探索。此举得到了成都市教育局、财政局、人社局、团市委的支持与帮助。此次会议后,成都职业技术学院成立了专门机构——创业学院筹建办公室,具体推进创业学院建设工作,并将该建设项目上报教育部,成为了成都职业技术学院国家骨干建设重点项目之一。
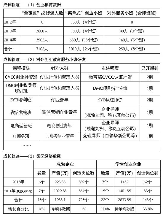
对于大学生创新创业教育,成都职业技术学院党委书记周鑑思路格外清晰: “高职高专院校开展创新创业教育,重要的是对学生进行创新创业的素质培养,归根到底它是一种素质教育。这种素质的养成有其特殊性,所以不能完全依赖学校教师,必须引入企业导师,实行企业+教育的模式,才能真正将高校创新创业教育落在实处。”鉴于此,“成都创业学院”在“全覆盖、分层次、菜单式”创新创业教育体系构架上,特别强调企业导师的参与和项目式创业小班的开发。
为给学生提供真实的实战场所,成都职业技术学院还作出了一个“自断财路”的尝试。自2012年以来,校方陆续把校内核心商业区的铺面从商户手里收回,免费提供给学生开展创业实践。这个自断“财路”的举动,将使学校一年失去近50万元的租金收入。不过,学生却报以热烈的掌声。有学生表示,学校对学生创业实践的支持让他们感动。成都职业技术学院副院长王涛说,“学校少了一笔稳定、可观的收入,却把创新、创业教育的人类培养理念落得更实了,划得来。”
凤凰待涅槃
成都作为西部乃至全国重要城市,近年来对“现代服务业”的空前重视,正是体现“中国制造”向“中国服务”转型的经济格局。成都创业学院借助成都市坚实的创新创业基础,结合城市发展的实际情况和服务业改革试点的要求,以大数据、云计算、AR技术、移动互联网服务等为主导培育方向,旨在努力打造一个新的成都地区创业教育和创业孵化园示范点。
破茧化成蝶
目前,“成都创业学院”入驻了7家成长型企业和15家学生创业团队。2013年12月22日,央视大型公益活动“中国创业榜样成都站”在成都职业技术学院成功举办并对学院创业工作进行了专访。2014年6月,中央电视台纪录频道还对园区“半夏科技”创业团队进行了为期一周的专题采访。
在管理体制上,“成都创业学院”实行“理事会+院务会”管理体制。“理事会”是创业学院的决策层,由政府主管部门、行业协会、国内外知名或行业龙头企业及部份高校共同构成,制定并遵守理事会章程。理事会会长依据理事会章程选举产生。“理事会”下设执行机构“院务会”,行使对创业学院的具体管理运行职能,院务会院长由理事会遴选任命。
在运行机制上,“成都创业学院”由“理事会”决策,“院务会”执行,日常管理委托所在地单位成都职业技术学院负责。其中,“理事会”是创业学院的最高领导机构,主要职责为整合政、行、企、校的有效资源;积极为筹集发展资金,制定资金预算,监督其使用情况;审议、调整理事会成员单位;制定理事会活动计划并实施监督等。“院务会”是创业学院执行层,向理事会负责,其主要职责为主持创业学院开展日常工作及处理其他日常事务。“成都创业学院”日常管理由“成都创业学院理事会”委托所在地单位成都职业技术学院负责,由成都职业技术学院选派专人负责。
在功能创新上,“成都创业学院”构建了“三区一平台”模型。即在创业学院园区规划出“创业教育区”、“创业孵化区”、“成长型企业区”,分别实现对创业青年的“教育功能”、“孵化功能”和“发展功能”。对创业青年全程提供创业培训,同步创业指导;同时建立一个创业公共服务平台,引入成熟企业,以企业经营者作为创业导师,以入驻企业业务外包作为实践孵化环境,营造“教育、实践、孵化”一体的良好创业生态环境。为入驻企业和园区创业青年团队提供政策咨询、会务宣传、成果转化、创业实训、工商注册流程、投融资等服务。
在师资建设上,“成都创业学院”重点引入企业导师。入驻企业每年至少提供两位创业导师,并提供全年不少于40课时的创业教育。同时整合企业家导师、专业咨询公司和国内外创业名师多方人力资源,建设一个面向成都地区所有园区、孵化器、创业中心等平台的“创业师资基地”。
“成都创业学院”定位于为成都经济服务,所以其园区业态以现代服务业为主。园区未来的规划也是打造一个“现代服务业”的创业服务平台,以“服务业”特有的“投资少、易复制”特点,培养更多的青年创业团队,提供更多的就业岗位,从而真正凸显“创业带动就业”的联动效应。3年里,成都职业技术学院投入5000多平方米场地,注入资金600万。2013 年7月,成都职业技术学院“成都创业学院”正式运营。2010年4月,国际劳工组织将“产生你的绿色创业想法(GYGB)”培训项目全国试点班放在了成都职业技术学院进行;2012年5月,成都职业技术学院学生王锐应邀前往瑞士日内瓦参加全球青年创业就业论坛,作为中国唯一的受邀创业青年代表,在大会上作主题发言。
(王涛 严光玉 阚燕)
原文链接:http://zqb.cyol.com/html/2014-10/29/nw.D110000zgqnb_20141029_3-06.htm