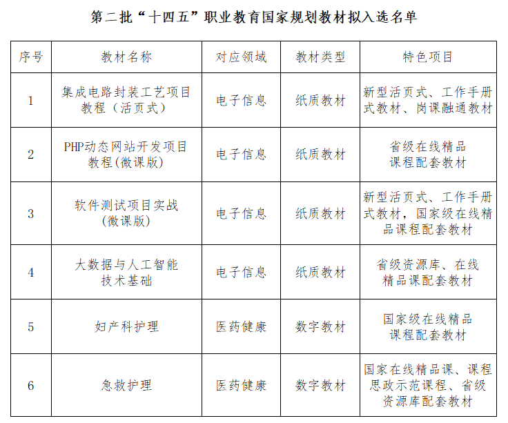
近日,教育部发布了第二批“十四五”职业教育国家规划教材遴选结果名单,我校共有6部教材成功入选,入选数量位居全省第三。


长期以来,我校一直高度重视教材建设工作,在政治引领、育人导向、特色彰显和保障落实等多个方面采取了多项有效举措。教务处牵头组织,各二级学院协同推进、密切配合,深入调研行业发展动态,将企业前沿新技术、先进新工艺及岗位核心要求有机融入教材体系,确保教材内容与产业需求精准对接。同时,建立“院校初审—专家复审—质量核查”的三级把关机制,强化闭环管理,持续提升教材的实用性、先进性和针对性。
下一步,学校将从领导体制、运行机制、经费投入、绩效引导等多个维度构建教材建设的保障体系,进一步强化教材建设与教学改革的全方位协同联动,推动教材建设水平迈上新台阶,为实现本科层次职业大学目标、扎实推进“双高计划”建设,提供更加坚实的教材支撑和质量保障。