欢迎您访问后勤国资处网站!
学校官网
|
打印本页
加入收藏
|
首页
部门概况
部门简介
部门机构职责
部门党建
政策方针
部门学习动态
资料下载
党员E家
后勤服务
职能
工作动态
规章制度
食堂管理
日常报修
校内114服务平台
基建维修
职能
工作动态
规章制度
国有资产
职能
工作动态
规章制度
国有资产管理平台
招标采购
职能
工作动态
规章制度
卫生防疫
职能
工作动态
规章制度
食品卫生管理
项目管理
职能
工作动态
规章制度
后勤服务
成都职业技术学院
>
后勤产业处
>
后勤服务
>
规章制度
> 正文
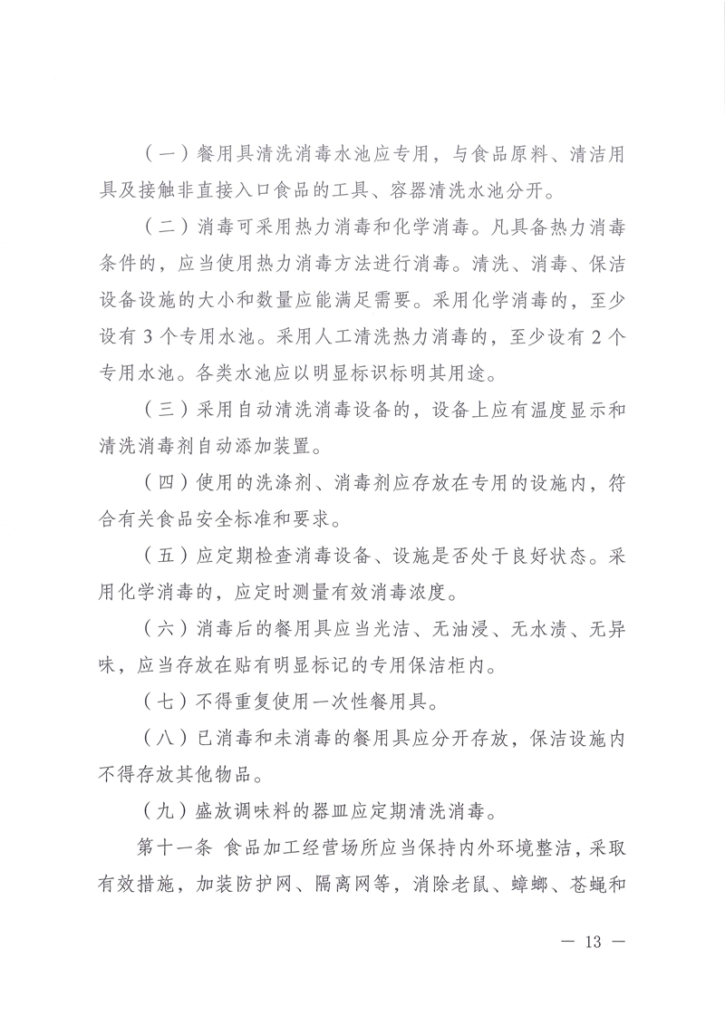
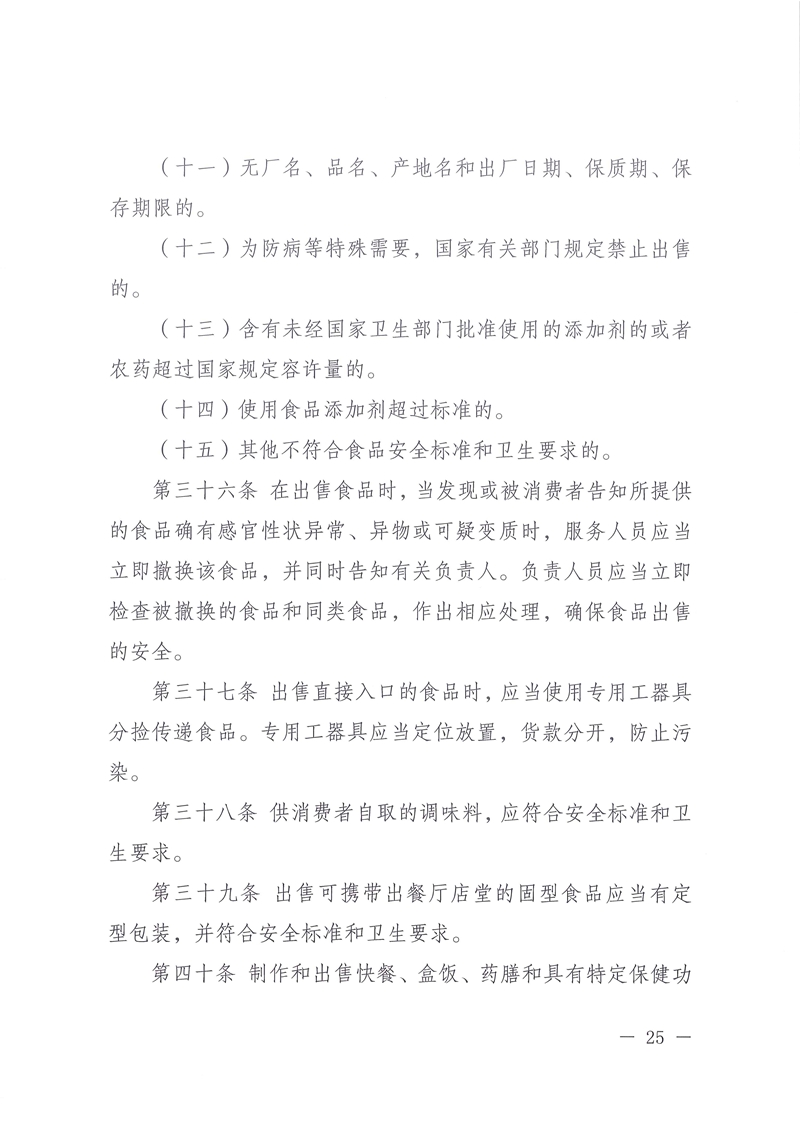
成都职业技术学院关于印发《食品安全管理办法》等三个制度的通知(成职院〔2018〕152号)
编辑: 时间:2019年03月04日 浏览:
版权所有©2007-2020 成都职业技术学院后勤国资处